
Home page redesign & patient routing
A case study
For
CVS Minute Clinic
Role
Lead UX/UI
Contribution
UX, UI, wireframes, research and analysis
About
Create the ability for users to find out if their insurance plan was accepted by CVS and how much services would cost.
My process:
-
Define the problem: business & user goals
-
Complete any user research and analyze the data
-
Design: Wire frame to high fidelity: Responsive, mobile first
-
Validate the experience by testing with users
-
Refine designs
-
Deliver the project
Defining the Problem
Business Goals
-
Due to COVID, walk-in registration for MinuteClinic appointments was halted. As a result, we needed to make sure that the MinuteClinic website registration experience was efficient as possible and reduce any pain points users might be experiencing. The goal was to increase the number of successful appointment schedules and reduce dropouts.
-
We needed to add a "reason for visit" to the scheduling process as this would assist our providers, giving them the knowledge they needed to prepare for the visit.
-
We wanted to help users learn about our services and choose an accurate reason for visit.
-
Try to funnel as many users to Video visits when appropriate.
User Goals
-
Reduce friction for the user during the scheduling process an give them the confidence that they have made the correct choices during scheduling.
-
Help them choose the correct reason for visit.
-
Help them understand what a video visit was and if it was right for them.
-
Help user learn more about CVS products and services.
The MinuteClinic site prior to redesign

Research Strategy
​
-
We first developed Sophia, a persona representing the household "Chief Medical Officer," to ground the design approach in user-centered thinking.
-
Analyzed feedback from Voice of the Customer, a customer-facing survey tool, to uncover common pain points—particularly challenges users faced when trying to schedule a MinuteClinic appointment.
-
Conducted contextual research on 12 users to understand their mental model and discover pain points.
-
Utilized Quantum Metrics to analyze user behavior and site navigation patterns, revealing that users often spent excessive time searching for key information.
-
Created a detailed user journey map to visualize the end-to-end experience, highlight friction points, and identify opportunities for improvement across the appointment scheduling flow.
Persona: Sophia

Contextual Inquiry: CVS MinuteClinic Digital Experience
-
As part of a user research initiative for CVS Health, I conducted in-home contextual inquiries with 12 participants to understand how users interact with the MinuteClinic website when booking care from their own environments.
-
Research approach:
-
I visited users in their homes to observe their natural behaviors, challenges, and workarounds while using the site to:
-
Locate nearby clinics
-
Review services
-
Schedule appointments
-
This method allowed me to gather rich insights into the real-world contexts, devices, and mental models that influence how users engage with the platform.
-
-
-
Key Findings:
-
Device Variability: Users often began the process on mobile but switched to desktop due to difficulties with form inputs and service filtering.
-
Service Clarity Issues: Many users struggled to differentiate between MinuteClinic and other CVS health services, leading to confusion about what was available.
-
Appointment Friction: Some users hesitated mid-process due to uncertainty around insurance coverage and what documentation was required at check-in.
-
Trust & Confidence: Seeing provider credentials and appointment availability improved trust—but only when clearly visible early in the journey.
-
-
Results:​
-
​These insights directly informed UX improvements focused on mobile usability, service clarity, and streamlining the scheduling flow, resulting in a more confident and seamless user experience
-

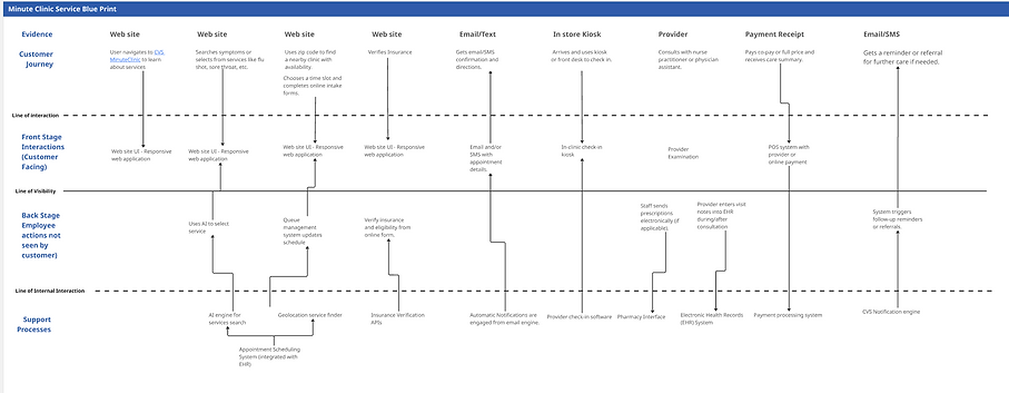
Service Blue Print
I created a service blueprint for the MinuteClinic to map out the entire patient journey—from scheduling an appointment online to receiving care at a retail clinic location. I identified and documented key customer actions, frontstage touchpoints (such as interactions with clinic staff and the CVS website), backstage processes (like appointment routing and insurance verification), and supporting systems. By visualizing how digital and physical experiences intersect, the blueprint revealed opportunities to streamline handoffs, reduce wait times, and enhance communication throughout the care experience. This became a foundational tool for aligning design, product, and operations around improving the patient experience.
​
Service Blue Print for Minute Clinic

What did the Research Suggest?
-
Identified user confusion around the difference between in-person visits and virtual video visits, leading to uncertainty during the appointment scheduling process.
-
Found that users lacked a clear understanding of the distinct MinuteClinic service offerings, contributing to hesitation and abandonment.
-
Discovered that users were unsure whether providers would be adequately informed about their reason for the visit, reducing confidence in the care experience.
-
Learned that users strongly preferred transparent, upfront pricing information to help them make informed healthcare decisions.
-
The home page offered too many destination possibilities, creating confusion for users.
Customer Journey Map

Competitive Analysis
-
We also conducted a competitive analysis with the team to explore digital scheduling experiences across healthcare platforms—despite limited industry examples of clinics offering robust online scheduling.
-
Analyzed platforms including Solv, Zocdoc, Walgreens, LabCorp, Doctor on Demand, and Veterans Affairs to identify strengths, gaps, and design opportunities.
-
While many competitor experiences lacked innovation, Zocdoc and Solv demonstrated useful patterns and UX ideas that helped inform our design direction.
Some of the schedulers we examined

"Finding an appointment that fits my needs is confusing"
CVS MinuteClinic Customer (Voice of the Customer)
Brainstorming & Workshops
I led a cross-functional brainstorming workshop to define the features for MinuteClinic’s new patient routing functionality. We brought together product experts, designers, and developers to ensure we were aligning user needs with technical feasibility and business goals. To start, we reviewed user research insights and current pain points in the routing experience. We then conducted an affinity mapping exercise to cluster ideas and identify common themes around scheduling, wait time transparency, and location preferences. Participants sketched rough interface concepts individually, which we shared and discussed as a group to explore potential solutions. Through this collaborative process, we prioritized a core set of features for the MVP—such as smart location selection and real-time queue updates—while documenting lower-priority ideas for future releases. The workshop helped us move quickly from divergent thinking to a focused, actionable feature set grounded in real user needs.
Brain storming: Affinity Mapping

Lo-fidelity Wireframing Version 1
-
Several iterations of wireframes in Figma were completed.
-
The one below shows our thought of placing "Clinic" and "Video" visits in a tab structure. Below that you can see the services section within a horizontal gallery.
-
Once clicked on the user would be taken to an existing services page where they could then start the scheduling process.


Lo-fidelity Wireframing Version 2
-
This version utilizes a horizontal action bar.
-
​Notably, the interface includes a checkbox that, when selected, enables the option for a video visit—provided the chosen service supports virtual care. This feature streamlines access to telehealth but could benefit from clearer labeling or contextual guidance to ensure users understand its function.


Wire Framing Search Functionality
-
Below you can see the "smart" search process.
-
When a user clicks in the "Services" text input, they will be offered the most common "reason for visit"
-
The screen to the right demonstrates the "type ahead" capabilities" as well as an offer for more information on certain topics.


Branding and Design
We were careful to aligned our over-all design with CVS’s broader brand identity, while also addressing the emotional needs of healthcare users. We also took visual cues from some of our competitors, gaining insights from our competitive analysis.
Colors:
-
The dominant red and white palette reinforces CVS’s core brand identity. Red is associated with urgency, care, and trust in healthcare contexts.
-
Red is used sparingly for CTAs (calls to action) and to draw attention without overwhelming users. We took a step back from the red as apposed to earlier CVS site designs and opened it up with blue, white and grey.
-
The generous use of white space creates a clean, clinical feel that promotes a sense of safety and professionalism.
Imagery:
-
Photos on the site show friendly, diverse people—like patients and healthcare providers—to make the experience feel more real and welcoming.
-
The images look natural and bright, helping people feel less nervous and showing that MinuteClinic is accessible and part of the community.
-
Overall, the images are meant to make users feel safe and supported. The photos were taken by professionals in our studios, rather than using the typical stock photo libraries.
Emotions:
-
The site communicates calm and control.
-
From the soft color contrasts to the structured layout, the design reduces friction and stress. This is important for users who may be navigating the site while unwell or anxious about care. The site anticipates emotional needs through clear navigation, reassuring visuals, and a straightforward tone.
Typography:
-
The font is clean, sans-serif, and highly legible, reflecting modern digital accessibility standards.
-
Type sizes are varied thoughtfully—larger for key messages and headers, medium to large for body text—making content scannable and readable for users of all ages.
​
Designing the landing screen
The following is a more detailed explanation of the UI elements we used in designing the landing screen:
-
Clear visual hierarchy
Use a strong, prominent heading/headline up top (often above or near the fold) so users immediately know what the page is about (MinuteClinic services & the value proposition). Subheadings or body copy follow to give supporting detail. This helps users scan the screen quickly. -
Hero section with actionable CTA
We placed the main call-to-action (CTA) button in the top part of the screen within the hero section with supporting visuals to draw users in. The “above-the-fold” area is critical for conversion for MinuteClinic. -
Use of trust signals
Because MinuteClinic is all about healthcare, the design includes trusting cues (logos, certifications, “trusted by,” patient testimonials, or privacy/security notices). These reassure users, important for sensitive domains. -
Readable typography & spacing
We chose type sizes, line spacing, contrast (light text on dark, or dark on light) so that body copy is legible, especially given that many users might be older or less tech-savvy. Adequate padding/margin prevents crowding. -
Responsive / mobile-first layout
Since a large portion of our customers use mobile devices, the layout accommodates smaller screens: large tappable targets, minimal clutter on mobile, with a hamburger or condensed nav. Designing in Figma with responsive constraints helps ensure the layout scales. -
Visual cues / imagery
We used images (photos of real people in clinical settings) to humanize the page, making the service feel more accessible. Visual design also uses color and whitespace to separate sections so content feels digestible. -
Consistent branding & look-and-feel
Typography, button styles, color palette aligned with CVS / MinuteClinic brand: ensures consistency and builds user trust. UI decisions like button shape, shadows, icon style should feel unified. -
Chunking content & modular layout
Breaking content into sections/modules (for example: what services, how to schedule, what to expect, locations etc.). This makes scan ability better, supports progressive disclosure of information so users aren’t overwhelmed upfront. We also used a card format to organize and display information in order to maintain organization. -
Accessibility considerations
We used high contrast between text and background and insured sufficient size for interactive elements; hit-areas. Touch targets for mobile had to be large enough. We also worked with the accessibility team to ensure keyboard / screen-reader compatibility was possible. -
Simplicity & clarity
Minimal decorative elements; focus on clear labels and avoiding jargon. Keeping the interface clean so that the user’s path to the goal (e.g., scheduling, finding services) is obvious. We used a simple grid in Figma and an adherence to left aligned elements, to maintain a consistent layout. -
Use of Figma tools & patterns
Using auto-layout for flexible frame resizing, responsive constraints so that when designing for different device widths things reflow nicely. Use of design components (buttons, cards) to maintain consistency and ease of updates. -
Feedback and affordances
Buttons have hover/focus/pressed states; forms / inputs show validation or error messages. These help users understand what is interactive, what to expect. -
Load time / performance-conscious design
We checked to make sure imagery was optimized, not overloading effects or animations that could slow down performance.
​
The CVS Design System
-
At the same time we were working on this feature, CVS also began the creation of a design system for Minute Clinic.
-
It was a team effort, requiring the skills of user interface specialists, the accessibility team, product, and branding and content writers.
-
We used Figma to create components, variants and design tokens.
-
We created re-usable elements for:
-
The color palette
-
Typography
-
Spacing and the grid system
-
Buttons, cards and forms of input
-
Hero banners
-
All other elements
-
-
We insured that all components were WCAG 2.1 AA compliant
-
Began work on a dark mode theme
-
The development team worked the coding counterpart
-
The creation of re-usable design components and tokens, resulted in design consistency and development times.
-
A committee of UI designers was set up to help designers create new components and provide final approval.

High-Fidelity Designs
-
Mobile and desktop designs were created in Figma.
-
Here we lost the reference to "virtual" visits. it was decided to place this functionality deeper into the scheduling process.
-
We also changed the services containers into tags.


Testing
-
We used five of our current users with a variety of demographics. This was done using the software, User Testing.
-
Usability benchmarks included:
-
Task success rate
-
Time on task
-
Satisfaction score
-
Click path rate
-
-
I analyzed the feedback from testing and presented it to our design group.
-
Testing indicated that we were generally on the right track with positive reviews from 4 out of 5 subjects.
-
Some of the comments included:
-
"The design feels clean and well-organized. Everything matches the CVS brand, which makes me feel like I’m in the right place and can trust the information."
-
"I tried it on my phone, and everything resized nicely. It’s easy to scroll through and tap buttons, which is helpful if I’m trying to find care while I’m out."
-
"Easy to Find What I’m Looking For"
-
"I find that the site is a lot less cluttered and I can find the reason for my visit easier than before!"
Test partner Jane C.

Conclusion
-
Our redesigned wayfinding experience received strong praise from both executive leadership and real users, validating our user-centered design approach.
-
The improved interface contributed to a 15% increase in patient appointment scheduling and with fewer users abandoning the scheduling process, demonstrating measurable impact on both usability and business outcomes.
-
Positive feedback from Voice of the Customer data and follow-up user testing confirmed that the new experience effectively addressed key user pain points and exceeded expectations.
-
Unfortunately, it would be later projects that would have to improve the virtual experience.